首页
本站首页
学校首页
机构设置
机构简介
机构职能
招标采购科
资产管理科
综合管理科
工作流程
规章制度
学校规章制度
资产管理类
采购业务类
上级规章制度
资产管理类
采购业务类
采购意向公告
下载专区
联系我们
首页
>>
工作流程
>>
正文
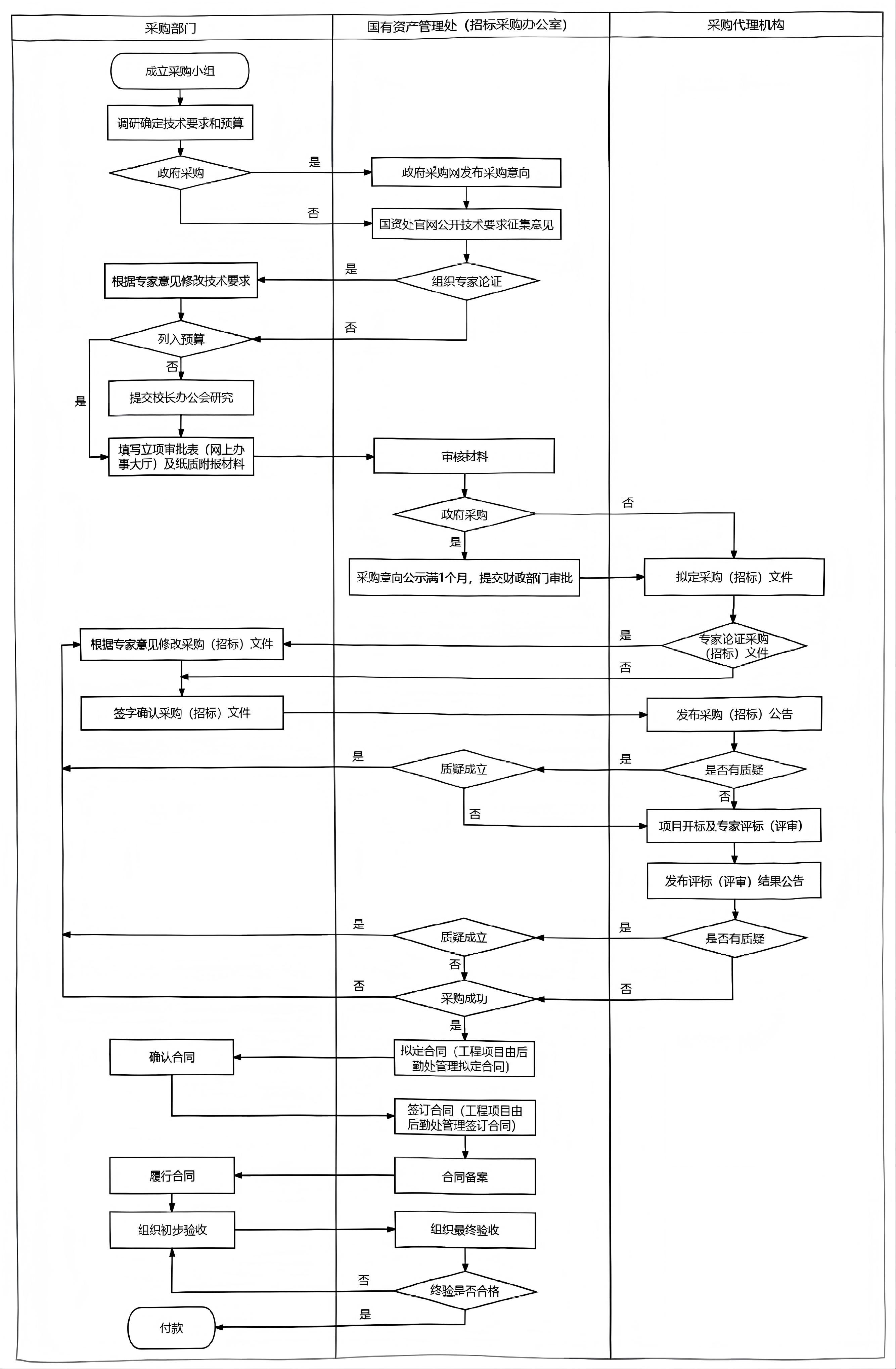
安阳工学院招标采购流程
时间:2026-01-06 点击:
附件【
流程图(已优化).pdf
】已下载
次
上一篇:
安阳工学院采购组织形式判断
下一篇:
固定资产系统操作说明V1